
认证咨询热线:1897550743315766754503 English
SRRC认证简介
为什么要申请SRRC认证?
《电商法》从2019年1月1日开始实施。
《无线电发射设备型号核准证》是国家规定的强制性认证资质,国家无线电委员会在2016年至2020年加强对无线电发射设备管理,同时19年1月1日起实施的《电商法》第15条对资质做明确要求,以及北京市无线电委员会开始对平台商品进行抽查,凡具有WIFI、蓝牙等无线通讯功能的产品均需具有《无线电发射设备型号核准证》
。
时间安排
2018年12月4日-2019年1月31日,自查阶段(未具备型号核准证可到相应检测机构申请办理)。
2019年2月1日-2019年3月31日,第一轮抽查(不具备资质的商品下柜,待具有资质后可申请上柜)。
2019年2月1日,重点类目系统配置单品资质管理,上新品时需要在VC系统提交单品型号核准证。
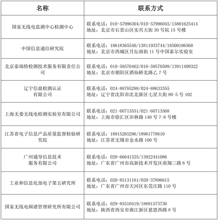
SRRC认证需要的资料(无委要求)
1. 申请表 (附件1):加盖公章和法人签字;
2. 承诺书(附件2):加盖公章和法人签字;
3. 经办人委托书(附件3):加盖公章,申请表经办人与委托经办人保持一致;5. 申请商ISO证书(若无生产能力,提供代加工协议和ISO);
6. 经办人有效身份证明:加盖公章;
7. 产品说明书(列明型号核准代码显示方式)、技术手册或技术规格书(包括频率、功率、带宽等信息,附件5)、电路原理图、方框图;SRRC认证流程
最新申请流程:由工信部直接委托检测机构测试
变化前:申请人直接送样检测机构受检取得报告后,登录型号核准受理网提交报告及申请材料进行核准发证。
变化后:申请人登录型号核准受理网提交材料申请,形式核审通过受理后工信部委托检测机构,由检测机构测试并提交报告,工信部审核申请材料及技术结果后核准发证。
周期:8周(可增加费用加急至5周完成)
